登陆注册
  • 含后备耕地的三调符号库分享
  • ArcGIS Pro 3.6新功能:将密度分析提升到新高度
  • 【CC工具箱】快速面积标注
  • 2026最新:《地籍图编制技术规范(试行)》.PDF
  • CC工具箱2.2.0更新_免费_200 工具
  • ArcGIS通用地质符号库
  • 首页
  • 法律法规
  • 规章通知
  • 标准规范
  • 行业资料
  • 报告模版
  • 技术文档
  • 行业手册
  • 导航网站
  • 给我投稿
fa-star|fa-star|fa-star|fa-star|fa-star|fa-star|fa-star|fa-star|fa-star|fa-star
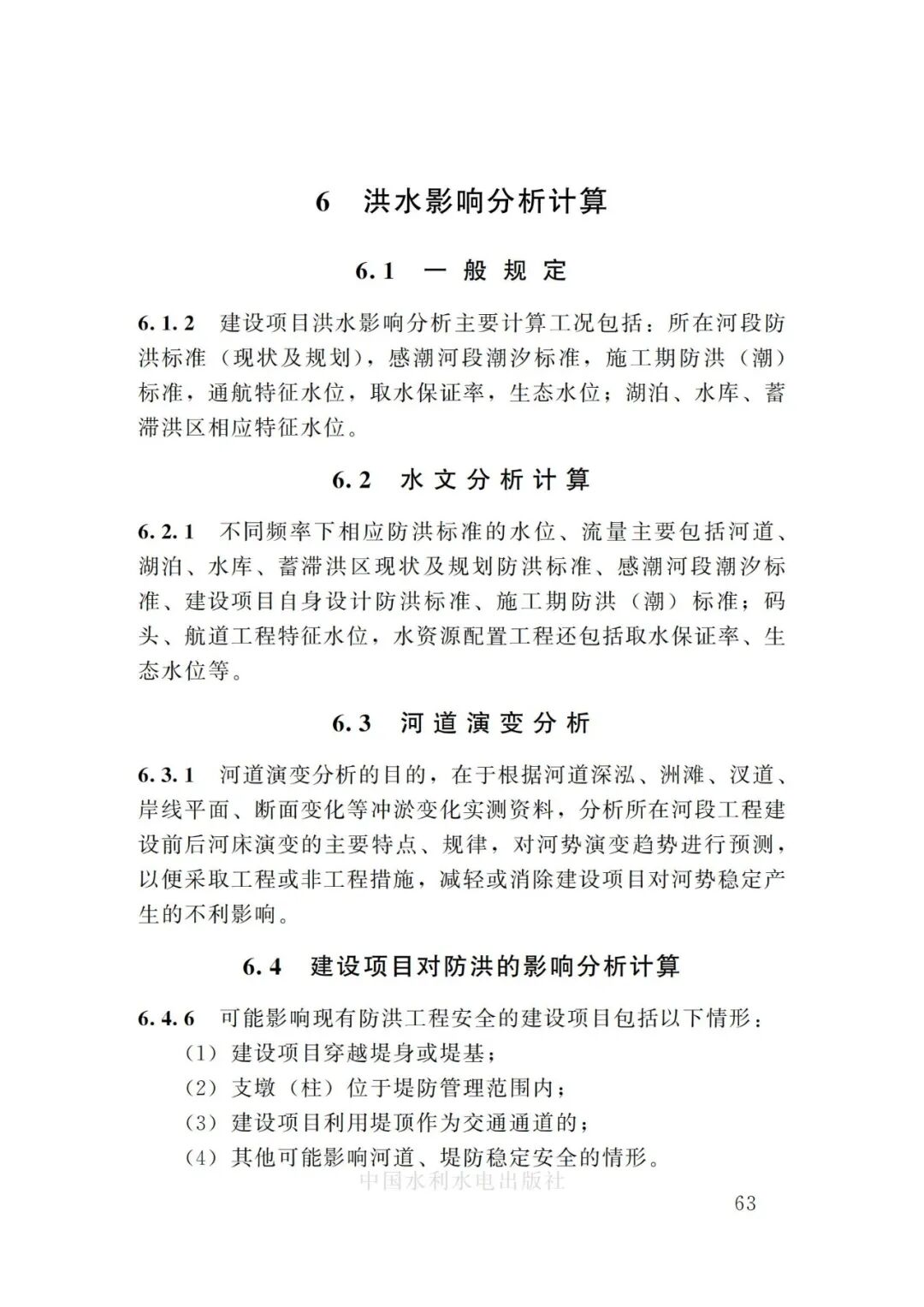
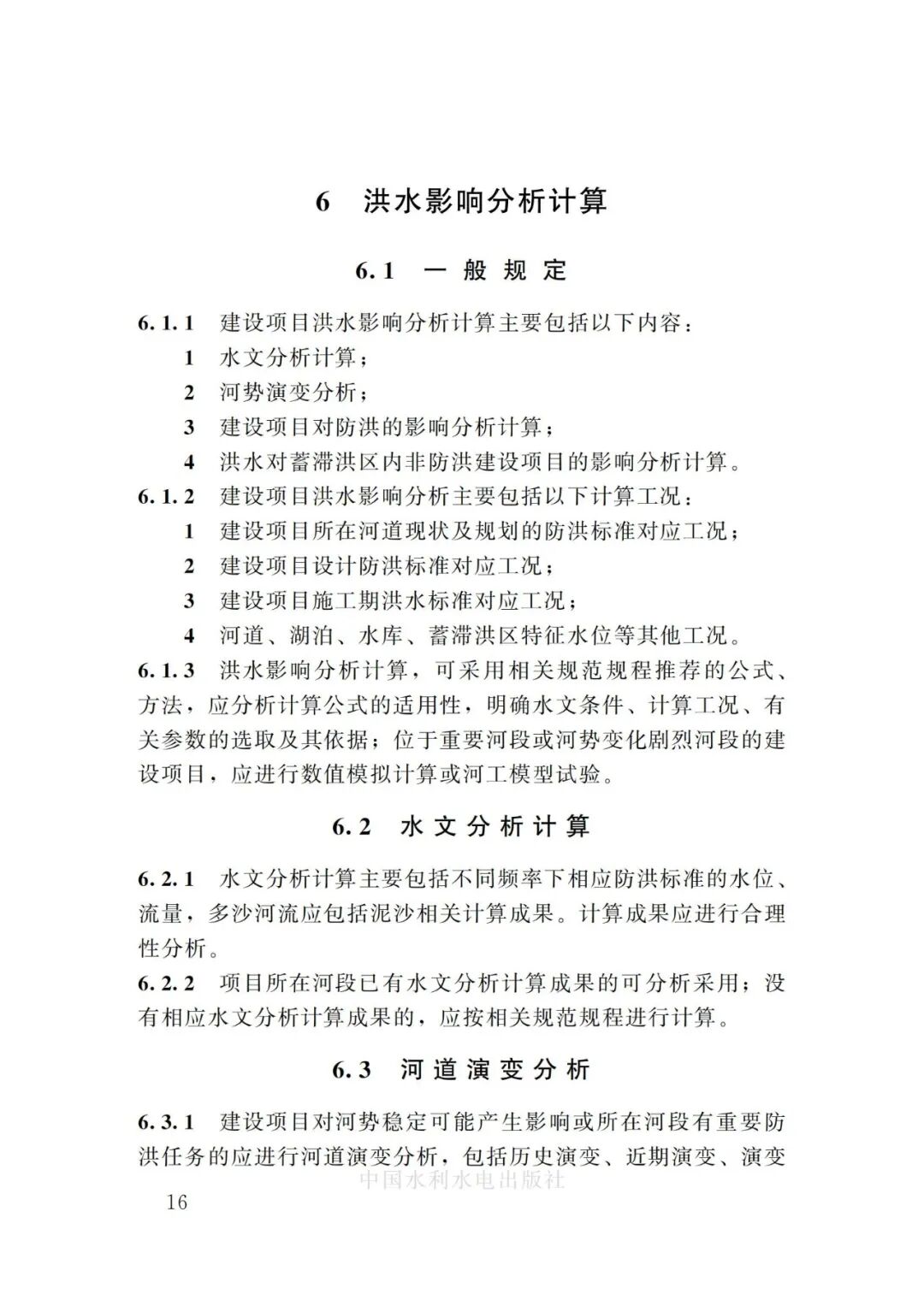
当前位置:水地导航>标准规范>水利行业(SL)>洪水影响评价技术导则(SL/T808-2025)

洪水影响评价技术导则(SL/T808-2025)

归类:水利行业(SL) 时间:2026-03-31 9:55:38 点击:273次

  • 水土保持监理规范(SL/T523-2024)
  • 水土保持工程质量验收与评价规范(SL/T 336-2025)
  • 洪水影响评价技术导则(SL/T808-2025)

CC工具箱2.2.0更新_免费_200 工具

水土保持工程质量验收与评价规范(SL/T 336-2025)

  • 返回顶部
  • 分类导航
  • 评论留言
  • 分享网页
  • 直达底部
  • 首页
  • 法律法规
  • 规章通知
  • 标准规范
  • 行业资料
  • 报告模版
  • 技术文档
  • 行业手册
  • 导航网站
  • 给我投稿
  • 法律法规
  • 规章通知
  • 标准规范
  • 能源行业(NT)
  • 强制标准(JT)
  • 林业标准(LY)
  • 电力行业(DL)
  • 土地管理(TD)
  • 地方标准(DB)
  • 国家标准(GB)
  • 水利行业(SL)
  • 地质矿产(DZ)
  • 建设标准
  • 行业标准
  • 行业资料
  • 河流水系
  • 造价年鉴
  • 气象资料
  • 审批公示
  • 卫星影像
  • 地形地貌
  • 地方县志
  • 地质构造
  • 报告模版
  • 土地复垦
  • 地质灾害
  • 防洪评价
  • 环境评价
  • 水土保持
  • 节地踏勘
  • 技术文档
  • 航线规划
  • 查询网站
  • arcgis教程
  • 行业资讯
  • 软件工具
  • CAD插件
  • office
  • arcgis
  • Arcgis Pro
  • docker
arcgis中国工具在线工具节地评价报告
[复制本页网址]
Date...
«    2026年4月    »
一 二 三 四 五 六 日
12345
6789101112
13141516171819
20212223242526
27282930
*该月历用于查阅最新发布内容

水地导航 © 冀公网安备13070302000173号 | 冀ICP备20015384号-5